IA et cancer du sein , stratification du risque HR+/HR2-

 

"Une goutte d’amour vaut plus qu’un ocean de raison."  Blaise Pascal


« Les personnes ayant survécu au cancer ont la chance de vivre deux vies. Il y a votre vie avant le cancer et votre vie après. Je suis là pour vous dire que votre seconde vie sera bien meilleure que la première. »Hoda Kotb

download


Zhang H, Yang F, Xu Y, Zhao S, Jiang YZ, Shao ZM, Xiao Y. Multimodal integration using a machine learning approach facilitates risk stratification in HR+/HER2- breast cancer.

L'intégration multimodale utilisant une approche d'apprentissage automatique facilite la stratification des risques dans le cancer du sein HR+/HER2-

Cell Rep Med. 2025 Feb 18;6(2):101924. doi: 10.1016/j.xcrm.2024.101924. Epub 2025 Jan 22. PMID: 39848244; PMCID: PMC11866502.
https://linkinghub.elsevier.com/retrieve/pii/S2666-3791(24)00695-5
Article en libre accès



Préambule 1 : modèle CIMPTGV / PERPLEXITY IA

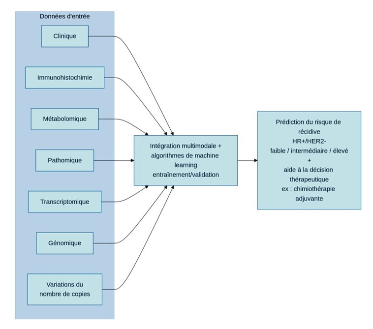
Le modèle CIMPTGV (pour Clinical, Immunohistochemistry, Metabolomics, Pathomics, Transcriptomics, Genomics, and copy number Variations) est un modèle établi sur l’apprentissage automatique (machine learning). Il souhaite prédire le risque de récidive chez les patientes atteintes d’un cancer du sein de type HR+/HER2− (c’est-à-dire exprimant les récepteurs hormonaux, mais sans surexpression de HER2).

Ce modèle se distingue par son approche intégrative. Il combine différentes sources de données biologiques et cliniques pour obtenir une vision globale de la tumeur :

  • Données cliniques : âge, stade tumoral, traitements, etc.

  • Immunohistochimie : expression des récepteurs hormonaux, marqueurs de prolifération (Ki-67…), etc.

  • Métabolomique : profil des métabolites produits par les cellules tumorales.

  • Pathomique : analyse numérique des images histopathologiques (architecture et morphologie des cellules).

  • Transcriptomique : profils d’expression génique.

  • Génomique : mutations somatiques présentes dans l’ADN tumoral.

  • Variations du nombre de copies (CNV) : amplifications ou délétions de gènes dans le génome tumoral.

En combinant ces couches de données (« omiques ») à l’aide d’algorithmes de machine learning, CIMPTGV peut identifier des schémas prédictifs complexes liés à la probabilité de récidive. Cela permet d’affiner la stratification du risque au-delà des modèles classiques (comme Oncotype DX ou MammaPrint) et d’orienter plus précisément les décisions thérapeutiques, notamment quant à l’intérêt d’une chimiothérapie adjuvante.

MODDRRR
Préambule 2 : Les cancers du sein luminaux (RH+/HER2–) représentent la grande majorité des cancers du sein métastatiques. Bien que la survie des patientes métastatiques augmente avec les progrès thérapeutiques, le cancer du sein reste une cause majeure de décès par cancer chez les femmes.

L'ARTICLE



Le cancer du sein à récepteurs hormonaux positifs (RH+) et à récepteur du facteur de croissance épidermique humain négatif (HER2−) est le type de cancer du sein le plus fréquent, et les récidives fréquentes constituent un problème clinique majeur.
 
Les modèles prédictifs de récidive actuels chez les patientes atteintes d'un cancer du sein RH+/HER2− présentent encore des limites.
 
L'intégration de données multidimensionnelles représente une alternative prometteuse pour la prédiction des récidives. Dans cette étude, nous exploitons notre cohorte multiomique de 579 patientes atteintes d'un cancer du sein RH+/HER2− (dont 200 patientes avec des données complètes pour 7 modalités d'analyse) et développons un modèle d'apprentissage automatique, nommé CIMPTGV, qui intègre des informations cliniques, immunohistochimiques, métabolomiques , pathomiques, transcriptomiques , génomiques et des variations du nombre de copies pour prédire le risque de récidive du cancer du sein RH+/HER2−.
 
Ce modèle atteint des indices de concordance (indices C) de 0,871 et 0,869 sur les ensembles d'entraînement et de test, respectivement.
 
La population à risque prédite par le modèle CIMPTGV englobe celle identifiée par les modèles unimodaux. L'analyse des caractéristiques révèle l'existence d'effets synergiques et complémentaires entre les différentes modalités. Parallèlement, nous développons un modèle simplifié présentant une aire sous la courbe (AUC) moyenne de 0,840, offrant ainsi une approche prometteuse pour les applications cliniques.

Points forts


  • Le modèle CIMPTGV est un modèle multimodal généré par une approche d'apprentissage automatique.

  • Le modèle CIMPTGV prédit les rechutes chez les patientes atteintes d'un cancer du sein HR+/HER2−.

  • Les effets synergiques et complémentaires renforcent l'efficacité du modèle CIMPTGV

  • Un modèle CIMPTGV simplifié permet de concilier efficacité et réduction des coûts de collecte de données.

    1 s2.0 S2666379124006955 fx1 lrg

SYNTHÈSE/NOTEBOOKLM

unnamed 94
 
Cette étude présente le modèle CIMPTGV, une architecture d'apprentissage automatique conçue pour prédire les risques de récidive du cancer du sein de type HR+/HER2-. En intégrant sept modalités de données distinctes, avec la génomique, la métabolomique et l'imagerie pathologique, les chercheurs surpassent l'efficacité des méthodes diagnostiques traditionnelles. L'analyse révèle que cette performance accrue repose sur la synergie d'informations complémentaires et orthogonales provenant de sources biologiques variées. Les auteurs proposent également une version simplifiée du modèle, optimisant le rapport entre précision clinique et coûts de collecte de données. Cette approche facilite une stratification précise des patients, permettant ainsi d'orienter les décisions thérapeutiques vers des stratégies de précision plus personnalisées.

Complément d'enquête

nterval cancer, sensitivity, and specificity comparing AI-supported mammography screening with standard double reading without AI in the MASAI study: a randomised, controlled, non-inferiority, single-blinded, population-based, screening-accuracy trial

Gommers, Jessie et al.
The Lancet, Volume 407, Issue 10527, 505 - 514
https://www.thelancet.com/journals/lancet/article/PIIS0140-6736(25)02464-X/abstract



    Des études montrent que l'intelligence artificielle (IA) peut améliorer le dépistage du cancer du sein par mammographie en augmentant la détection des cancers et en réduisant la charge de travail liée à l'interprétation des clichés. Cependant, son impact sur les cancers d'intervalle (cancers du sein primitifs diagnostiqués entre deux dépistages ou dans les deux ans suivant le dernier dépistage programmé et non détectés lors du dépistage initial) demeure inconnu. Notre objectif était de comparer le taux de cancers d'intervalle lors d'un dépistage par mammographie assistée par IA avec celui observé lors d'une double lecture standard sans IA.

    Méthodes

     
    Dans cet essai suédois randomisé, contrôlé, de non-infériorité, en simple aveugle et mené en population générale, portant sur la précision du dépistage mammographique, les participantes ont été réparties selon un ratio 1:1 entre un dépistage mammographique assisté par intelligence artificielle (groupe intervention) et une double lecture standard sans IA (groupe contrôle). L'IA a été utilisée pour orienter les examens vers une lecture simple ou double par les radiologues et pour faciliter la détection. Cette analyse, conforme au protocole, porte sur le critère d'évaluation principal, le taux de cancers d'intervalle, avec une marge de non-infériorité de 20 %. Les critères d'évaluation secondaires présentés dans cette analyse sont les caractéristiques des cancers d'intervalle, la sensibilité, la spécificité et la sensibilité en fonction de l'âge, de la densité mammaire et du type de cancer (in situ et invasif). D'autres critères d'évaluation secondaires de l'essai, déjà publiés, sont référencés dans la section « Méthodes » de cet article. L'essai est enregistré sur ClinicalTrials.gov ( NCT04838756 ) et est terminé.

    Résultats

    Entre le 12 avril 2021 et le 7 décembre 2022, 105 934 femmes ont été randomisées dans le groupe d’intervention ou le groupe témoin ; 19 d’entre elles ont été exclues de l’analyse. L’âge médian était de 53,8 ans (intervalle interquartile [IQR] : 46,5–63,3) dans le groupe d’intervention et de 53,7 ans (46,5–63,2) dans le groupe témoin.

    Les taux de cancer d’intervalle étaient de 1,55 (IC à 95 % : 1,23–1,92) et de 1,76 (1,42–2,15) pour 1 000 participantes dans les groupes d’intervention et témoin, respectivement, soit un rapport de proportions non inférieur de 0,88 (IC à 95 % : 0,65–1,18 ; p = 0,41). Sur le plan descriptif, le groupe d'intervention présentait moins de cancers d'intervalle invasifs (75 
    vs 89), T2+ (38 vs 48) ou non-luminaux A (43 vs 59) que le groupe témoin. La sensibilité était plus élevée dans le groupe d'intervention (80,5 % [IC 95 % : 76,4–84,2]) que dans le groupe témoin (73,8 % [68,9–78,3] ; p = 0,031), un effet constant quel que soit l'âge et la densité mammaire, et pour les cancers invasifs mais pas pour les cancers in situ. La spécificité était de 98,5 % (IC 95 % : 98,4–98,6) dans les deux groupes (p = 0,88).

    Interprétation

    Le dépistage mammographique assisté par l'IA a démontré des résultats constamment favorables par rapport à la double lecture standard : un taux de cancers d'intervalle non inférieur, moins de cancers d'intervalle présentant des caractéristiques défavorables, une sensibilité accrue et une spécificité identique, tout en réduisant la charge de travail liée à la lecture des examens. Ces résultats suggèrent que le dépistage mammographique assisté par l'IA peut améliorer efficacement les performances du dépistage par rapport à la double lecture standard et pourrait être envisagé pour une mise en œuvre en pratique clinique.

    Commentaire

    Un outil pour LA RCP en oncologie du sein, un outil prédictif. Le principe reste simple : multiplier les paramètres et les analyser par une IA pour avoir une décision thérapeutique la plus adaptée possible au cas par cas.

    L'article du Lancet ouvre la possibilité d'un dépistage du cancer du sein, par une lecture IA. La diffuculté actuelle des femmes poiur avoir un rdv de mammographie de dépistage sera solutionnée par une IA, qu'on le veuille ou non. Ce n'est que le début....la radiologie conventionnelle va s'éteindre lentement mais surement ! 

     
    Journee mondiale contre le cancer


     
    COPY1